01
土木工程与建筑学院简介
土木工程与建筑学院源于1898年张之洞创办的湖北工艺学堂土木科,拥有125年的办学历史,位于武汉理工大学马房山校区。学院培养了以2名中国工程院院士和1名俄罗斯工程院外籍院士为代表的近3万名土木工程卓越人才。
学院于1981年获批全国首批结构工程硕士学位点,1986年获批结构工程博士学位点,设有博士后科研流动站,2022年获批湖北省优势学科(群)。
学院建有道路桥梁与结构工程湖北省重点实验室和湖北省绿色智能建筑工程技术研究中心,是硅酸盐建筑材料国家重点实验室的共建单位;拥有大型反力墙、土木工程结构抗震减灾静动力实验系统、大尺寸岩爆模拟试验装置等重大仪器设备。目前,南湖新校区正在建设中南地区高校规模最大的土木建筑实验中心,在海南三亚科教园还建有特色的海洋建筑材料与土木工程中心。
学院注重国内外学术交流,先后与美国、英国、法国、日本、澳大利亚等国家和港台地区的十多所大学和科研机构建立了密切学术交流与合作关系,并获批有留学基金委CSC《创新型人才国际合作培养项目》。
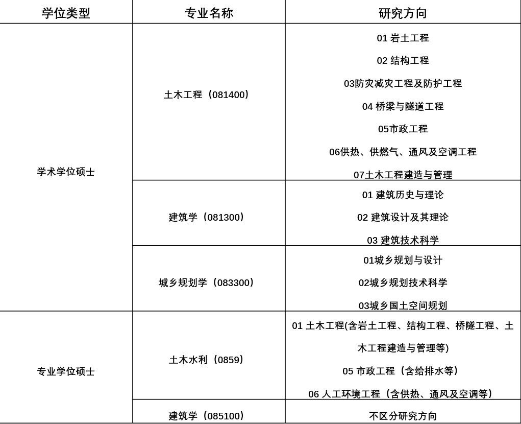
具体招生专业及研究方向如下:
注:最终目录以正式公布的2024年推免生招生简章为准。
02
夏令营具体安排
1 ► 报名时间
2023年6月19日-30日。
2 ► 开营时间
2023年7月10日。
3 ► 活动安排
注:本日程为拟定计划,具体安排可能会根据有关教师的时间进行适当调整;营员报到后要求全程参加所有活动。
4 ► 资格审核名单公示
我院组织专家对申请人进行材料审核并于我院官网公示入围者名单。
03
申请条件
1.全日制2024届本科毕业生;
2.拥护中国共产党的领导,愿为社会主义现代化建设服务,品德良好,遵纪守法;
3.诚实守信,身心健康,学风端正,无学业学术行为不端记录;
4.学习成绩优秀,英语水平优秀,动手能力强,能达到所在高校推荐免试生要求;
5.对所报专业领域的科学研究有浓厚的兴趣,有较强的科研潜力;
6.在本科阶段具有个别突出的科研成果或专业特长者,予以优先考虑。
04
申请程序
1 ► 网上报名
本届夏令营活动采取 网上报名的方式。凡欲申请本次夏令营活动的各高校优秀学子,请于规定时间在武汉理工大学“夏令营报名系统”(网址为http://whlg.form.360eol.com/enroll/325cuXk4)报名并上传资料。 不在武汉理工大学“夏令营报名系统”报名者,不予录取。
2 ► 申请资料
(1)本科成绩单(须加盖教务处或院系公章,JPG或PDF格式)与总评成绩排名证明。若院系不能出具排名证明,请提供说明;
(2)有效居民身份证正反面和学生证(含照片、学号页);
(3)个人陈述(800字左右,无格式要求);
(4)个人简历(A4一面,无格式要求);
(5)外语水平证明(英语四、六级考试成绩,托福/雅思成绩或GRE/GMAT成绩等);
(6)其他体现自身学术水平的代表性论文、出版物或原创性工作成果(如有):
① 已发表论文证明材料(论文应包括正文第一页(包含作者信息页,并在正文第一页右上角标注本人排名和影响因子));
② 本科期间获奖证书或资格证书(校级及以上获奖,不超过5项);
(7)申请人诚信承诺书;
以上各项材料如有多页,请合并成一个pdf文件,扫描件要求清晰、工整。
3 ► 材料寄送
所有材料均需使用 A4纸打印并按上述清单顺序编号装订成册。申请人的全部申请材料均在 2023年6月30日前寄至学院审核备案, 若递交的申请材料不全、无效或超出规定时间,此申请将不予受理 ,提交的材料恕不退还。
邮寄地址:湖北省武汉市洪山区珞狮路122号武汉理工大学(马房山校区)土木工程与建筑学院研究生工作办公室(东教211 室),方老师, 027-87165906, 430070。
05
优秀营员评选
1、本次夏令营通过综合考核方式选拔“优秀营员”,并统一颁发“优秀营员”证书。
2、获得所在院校2024年研究生推免资格的“优秀营员”, 可直接拟录取为我院2024级硕士研究生(学术型或专业型),并在第一学年享受硕士研究生一等学业奖学金。
3、综合素质高、具备创新培养潜质的参营人员,可直接拟录取为直博生,并享受博士研究生奖助学金待遇。
06
其它说明
1、夏令营期间,我院为营员提供免费餐食并购买人身保险。对实地参加我校暑期夏令营活动且被我校拟录取的推荐免试生(非武汉高校),可凭票据报销交通费(机票经济舱、高铁或动车二等座、硬卧)和住宿费 ,请务必留好票据等报销凭证。
2、未尽事宜,欢迎致电 027-87165906(方老师)咨询。






2490
电子营业执照