为进一步加强各高校优秀在校大学生对武汉理工大学资源与环境工程学院的了解,激发学生的科研热情,拓宽学生的学术视野,为有志于在武汉理工大学资源与环境工程学院深造的学生提供互动交流和学习的平台,现面向全国2025年应届本科毕业生举办全国优秀大学生暑期夏令营。
一、资源与环境工程学院简介
资源与环境工程学院(简称“资环学院”)的历史可以追溯至1958年建立的北京建筑工业学院非金属矿系,60多年来,学院坚持社会主义办学方向,贯彻落实党的教育方针,以“建设让人民满意,让世人仰慕的优秀大学”为理想,秉承“育人为本、学术至上”的办学理念,为我国建工建材、资源环境、地理信息、城乡规划等行业及国家社会经济发展做出了积极贡献。
学院下设矿物加工与材料系、资源开发工程系、环境科学与工程系、空间信息与规划系,建有关键非金属矿产资源绿色利用教育部重点实验室、矿物资源加工与环境湖北省重点实验室、钒资源高效利用湖北省协同创新中心和湖北省资源与环境实验教学示范中心、CSC创新型人才国际合作培养平台等多个科研教学平台。中国工程院院士余永富教授,任武汉理工大学战略科学家、资源与环境工程学院名誉院长。
学院面向国家重大需求,服务支撑国家重大战略和国家重点研发计划,积极开展基础应用和科学技术研究,近5年取得了较好的学术和科研成果。
学院积极践行“立德自强 砥砺求精”的院训精神,围绕学校开展的“新时代领航计划”,坚持以德立人、以智慧人、以体健人、以美化人、以劳塑人的“五育并举”人才培养体系,全面提升学生综合素质,推进导学关系建设。
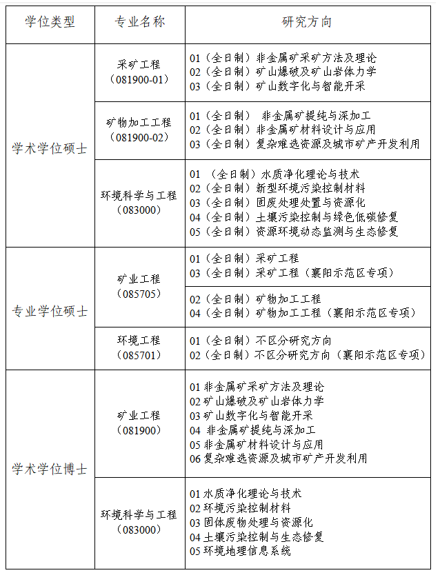
具体招生专业及研究方向如下: 
注:最终目录以正式公布的2025年推免生招生简章为准。
二、夏令营具体安排
1、报名时间
2024年6月18日- 6月28日
2 、活动时间
2024年7月 9日- 7月10日
3 、活动安排
注:本日程为拟定计划,具体安排可能会根据有关教师的时间进行适当调整;营员报到后要求全程参加所有活动。
4、资格审核名单公示
我院组织专家对申请人进行材料审核并于我院官网公示入围者名单。
三、申请条件
1、全日制2025届本科毕业生;
2、拥护中国共产党的领导,愿为社会主义现代化建设服务,品德良好,遵纪守法;
3、诚实守信,身心健康,学风端正,无学业学术行为不端记录;
4、学习成绩优秀,英语水平优秀,动手能力强,能达到所在高校推荐免试生要求;
5、对所报专业领域的科学研究有浓厚的兴趣,有较强的科研潜力;
6、在本科阶段具有个别突出的科研成果或专业特长者,予以优先考虑。
四、申请程序
1、网上报名
本届夏令营活动采取网上报名的方式。凡欲申请本次夏令营活动的各高校优秀学子,请于规定时间在武汉理工大学“夏令营报名系统”(网址为:http://whlg.form.360eol.com/enroll/325IwJH4)报名并上传资料。不在武汉理工大学“夏令营报名系统”报名者,不予录取。
2 、申请资料
(1)本科成绩单(须加盖教务处或院系公章,JPG或PDF格式)与总评成绩排名证明。若院系不能出具排名证明,请提供说明;
(2)有效居民身份证正反面和学生证(含照片、学号页);
(3)个人陈述(800字左右,无格式要求);
(4)个人简历(A4一面,无格式要求)
(5)外语水平证明(英语四、六级考试成绩,托福/雅思成绩或GRE/GMAT成绩等);
(6)其他体现自身学术水平的代表性论文、出版物或原创性工作成果(如有):
① 已发表论文证明材料(论文应包括正文第一页(包含作者信息页,并在正文第一页右上角标注本人排名和影响因子));
② 本科期间获奖证书或资格证书(校级及以上获奖,不超过5项);
(7)申请人诚信承诺书。
提示:以上各项材料如有多页,请合并成一个PDF文件,扫描件要求清晰、工整。
3 、材料寄送
所有材料均需使用A4纸打印并按上述清单顺序编号装订成册。申请人的全部申请材料均在2024年6月28日前寄至学院审核备案,若递交的申请材料不全、无效或超出规定时间,此申请将不予受理,提交的材料恕不退还。
邮寄地址:湖北省武汉市武汉理工大学(南湖校区)资源与环境工程学院研究生工作办公室(资环南楼404 室),魏老师,石老师, 027-87885647, 430070(邮编)。
五、优秀营员评选
1、本次夏令营通过综合考核方式选拔“优秀营员”,并统一颁发“优秀营员”证书。
2、获得所在院校2024年研究生推免资格的“优秀营员”, 可直接拟录取为我院2025级硕士研究生(学术型或专业型),并在第一学年享受硕士研究生一等学业奖学金。
3、综合素质高、具备创新培养潜质的参营人员,可直接拟录取为直博生,并享受博士研究生奖助学金待遇。
六、其它说明
1、夏令营期间,我院为营员提供免费餐食并购买人身保险。对实地参加我校暑期夏令营活动且被我校拟录取的推荐免试生(非武汉高校),可凭票据报销交通费(机票经济舱、高铁或动车二等座、硬卧)和住宿费,请务必留好票据等报销凭证。
2、未尽事宜,欢迎致电027-87885647(魏老师,石老师)咨询。
原文链接:http://sree.whut.edu.cn/yjsjy/zsxx/202406/t20240618_1004037.shtml






2463
电子营业执照