为促进全国各高校优秀大学生之间的交流,让更多青年学子了解北京邮电大学人工智能学院,我院面向全国高校大学本科三年级学生(2025年应届毕业生)举办线下夏令营活动。欢迎有意保研至北京邮电大学人工智能学院继续深造的优秀大学生踊跃报名参加。报名时间为6月15日-6月23日,夏令营集中活动时间为7月6日(周六),具体方案如下:
一、申请条件
1、本科专业与申请专业相同或相近,如人工智能、智能科学与技术、电子信息、信息工程、通信工程、计算机、软件等相关专业。
2、全国各高等学校本科三年级在校生(2025年应届本科毕业生)。
3、学习成绩优秀,英语水平良好,本科前3年(或前5学期)总评成绩排名在该校同年级相关专业前20%之内(在科研方面有突出表现的学生可不受此约束),并能取得所在学校推荐免试资格。
4、对申请学科或专业领域的科学研究有浓厚的兴趣,具有一定的学术科研能力或潜力。
5、品德优良,学风端正,身心健康,无任何考试作弊、学术不端以及其他违法违纪受处分记录。
二、申请材料
申请者须在“2024年优秀大学生夏令营系统” (http://yzfs.bupt.edu.cn/Open/MasterX/Signin.aspx)中提交申请,需要提交的材料清单如下(JPG或PDF格式文件):
1、北京邮电大学2024年优秀大学生夏令营申请表
2、本人有效期内居民身份证(正反两面清晰呈现在一页纸上)、学生证扫描件
3、本科在读期间成绩单及前5学期总评成绩排名证明(均须加盖教务处或院系公章)
4、大学英语四/六级考试成绩单扫描件或其他体现自身英语水平的成绩证明材料扫描件(如TOEFL成绩、雅思、GRE/GMAT成绩)
5、个人简历
6、其他证明材料,如已发表论文、专利、出版物、学科竞赛获奖证书等
建议申请者将上述1-6项申请材料(如为非电子件材料,请拍照或扫描)按前述要求的顺序生成一个PDF文件(不接受其他格式),发送到所报招生导师组夏令营联系人邮箱,夏令营联系人邮箱见第六部分。PDF文件命名规则为:本科学校和专业+本人姓名+手机号码+夏令营活动申请。
学院各导师介绍及联系方式详见【学院官网】-【师资队伍】-【师资一览】,网址https://ai.bupt.edu.cn/szdw/szyl/znxxgcx.htm。
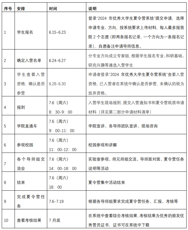
三、申请流程及活动安排
四、优惠政策
满足如下条件的申请者,在同等条件下可优先考虑录取为北邮人工智能学院2025级推免生或直博生:
1、通过该夏令营考核且获得优秀营员证书;
2、获得本科所在学校推荐免试攻读2025年研究生资格、并满足我校接收推免生的相关要求;
3、在教育部“全国推免服务系统”中第一志愿报考我院2025年推免生。
五、其他注意事项
1、人工智能学院本次夏令营不收取营员任何费用,往返交通费用、夏令营期间食宿需营员自理。
2、申请人应保证填报信息、提交材料的真实性和准确性。凡提供虚假信息的,一经查实即取消申请资格。
3、在夏令营活动中获得北邮人工智能学院优秀营员证书的申请人,如下半年获得推荐免试资格并申请我院推免研究生,届时还应通过教育部“全国推免服务系统”注册并填报志愿,按工作程序完成招生流程。
4、“全国推免服务系统”网址为https://yz.chsi.com.cn/tm/,预计9月中下旬开放报名,请申请人关注中国研究生招生信息网和我校研招网的通知。
六、各责任教授团队/中心夏令营活动联系方式
七、学院研究生招生联系方式
学院官网:https://ai.bupt.edu.cn/
联系电话:010-62285128
办公地点:西土城校区创新楼218办公室
学院邮箱:aixyyjs@163.com
人工智能学院
2024年6月15日






1971
电子营业执照