分享到
手机号
验证码
文章详情
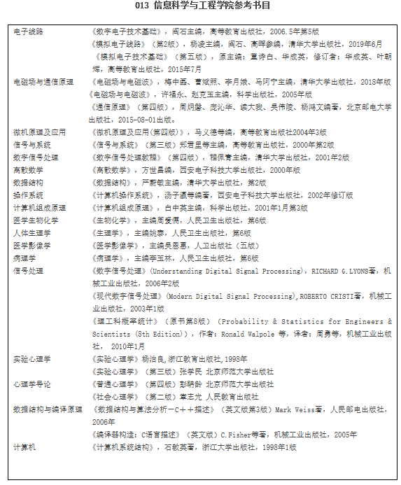
兰州大学2020年硕士研究生招生参考书目
成都医学院2023年硕士研究生招生考试自命题科目考试大纲或参考书目
成都体育学院 2023 年硕士研究生招生考试参考书目、考试大纲
上海音乐学院2023年硕士研究生考试大纲及参考书目
河北北方学院 2023 年硕士研究生招生考试科目说明(含考试科目+参考书目)
新疆医科大学2023年硕士研究生入学考试自命题考试科目考试大纲及参考书目
呼伦贝尔学院2023年硕士研究生招生专业目录及自命题科目参考书目.pdf
河北金融学院2021年《431-金融学综合》考试大纲及参考书目
福州大学2022年硕士研究生招生专业目录及参考书目
天津师范大学2022年硕士研究生招生考试各学院(部)复试参考书目
广东财经大学2023届硕士研究生考试大纲和参考书目
咨询
下载app
来电