分享到
手机号
验证码
文章详情
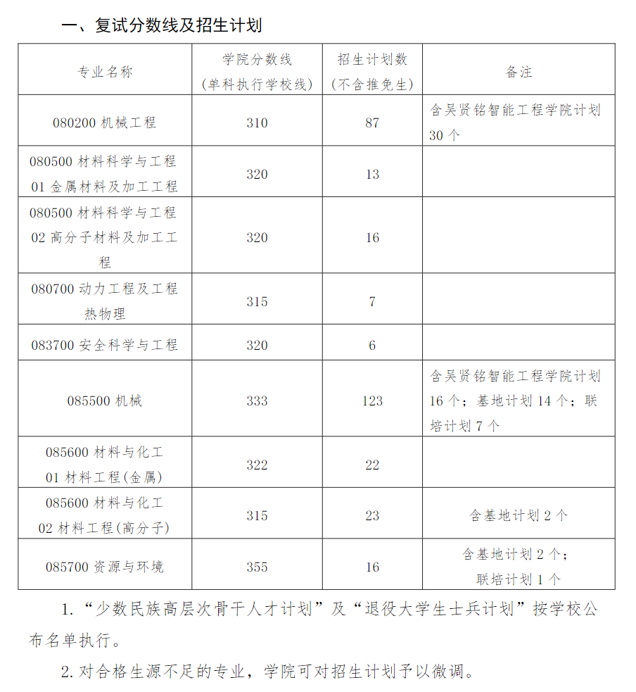
华南理工大学招生考试 2022硕士研究生机械与汽车工程学院学院复试方案(复试分数线)
其余内容见附件
华南理工大学招生考试 2022硕士研究生公共管理学院复试方案(复试分数线)
华南理工大学招生考试 2022硕士研究生外国语学院复试方案(复试分数线)
华南理工大学招生考试 2022硕士研究生工商管理学院复试方案(复试分数线)
华南理工大学招生考试 2022硕士研究生马克思主义学院复试方案(复试分数线)
华南理工大学招生考试 2022硕士研究生物理与光电学院复试方案(复试分数线)
华南理工大学招生考试 2022硕士研究生法学院复试方案(复试分数线)
华南理工大学招生考试 2022硕士研究生经济与金融学院复试方案(复试分数线)
华南理工大学招生考试 2022硕士研究生艺术学院复试方案(复试分数线)
华南理工大学招生考试 2022硕士研究生软件学院复试方案(复试分数线)
华南理工大学招生考试 2022硕士研究生建筑学院复试方案(复试分数线)
咨询
下载app
来电