分享到
手机号
验证码
文章详情
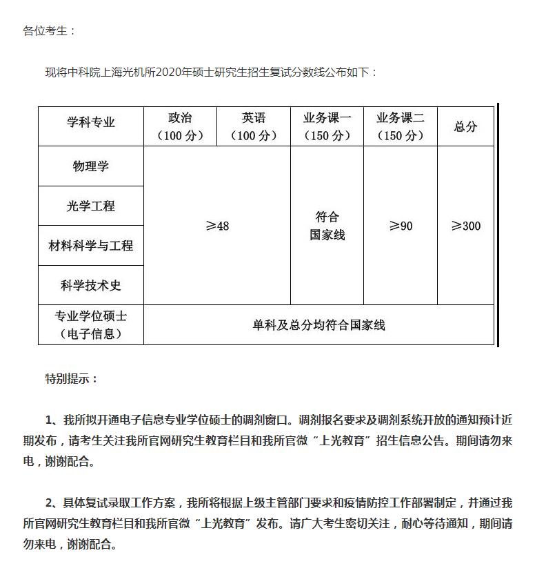
中科院上海光机所2020年硕士研究生招生复试分数线
四川外国语大学2025年硕士研究生复试分数线
河南财经政法大学2025年硕士研究生招生考试一志愿考生进入复试分数线
2025年硕士招生公告17——福建中医药大学2025年硕士研究生招生复试分数线
关于公布安徽理工大学2025年硕士研究生招生考试复试分数线的通知
浙江工业大学2025年硕士研究生复试分数线公布
贵州大学2023年全日制硕士研究生招生复试分数线
三峡大学2022年硕士研究生复试分数线
河北师范大学关于公布2023年硕士研究生招生复试分数线
暨南大学2022年硕士研究生复试分数线
北京林业大学2022年硕士研究生招生考试复试分数线公布
咨询
下载app
来电