各研究生培养单位:
为一进步拓宽生源渠道,改善生源结构,提高生源质量,吸引更多优秀生源报考我校研究生,现将2021年研究生招生宣传工作有关事项通知如下:
一、组织机构
研究生院统筹负责全校研究生招生宣传工作,主要负责研究生招生计划与招生政策的制定、对外宣传和联络、招生简章及专业目录等宣传材料制订、招生宣传效果评价等工作。
各学院成立由学院党政领导、分管院长、研究生秘书、研究生辅导员等组成的研究生招生宣传工作小组(不少于5人),负责本单位研究生招生具体宣传方案的制定和实施,包括拟定宣传计划、组建宣传团队、保障宣传效果、总结宣传工作等。
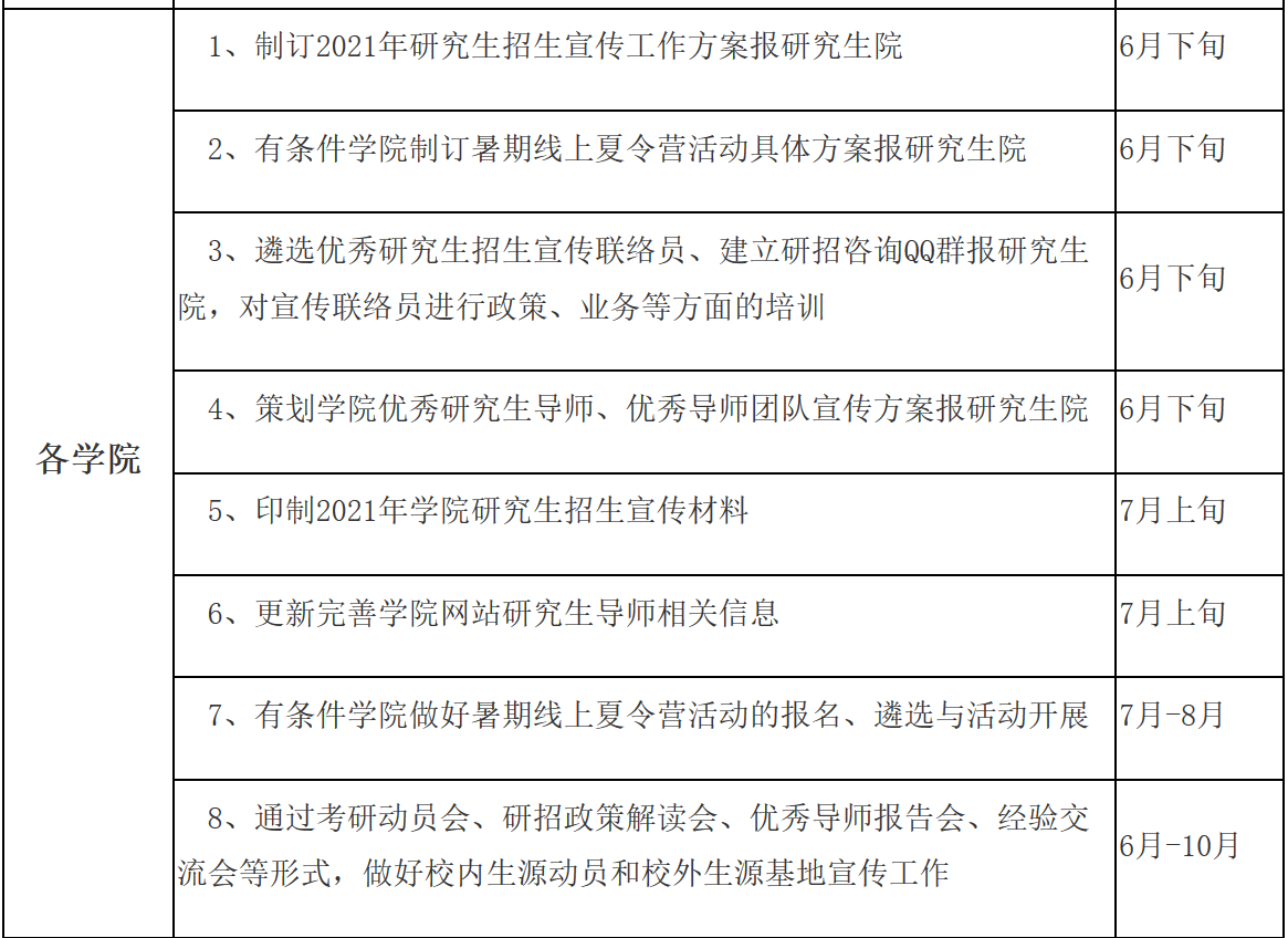
二、工作计划


三、工作要求
1、各学院应及时总结、认真分析本单位近年来招生生源情况和学科特点,开展专题会议讨论本年度研招宣传工作方案,落实招生宣传工作责任,对内积极做好本校生源报考我校动员工作,对外确定重点生源高校,建立生源基地,精准有效宣传,建立健全招生宣传长效机制。
2、各学院应精心制作招生宣传材料,包括学院概况、学科专业特色、优秀导师简介、优质科研平台、学院报考优惠政策、研究生教学科研成果,历届毕业研究生就业率和主要就业去向等,宣传材料应丰富生动,简明突出,图文结合。各学院需及时更新学院网站上有关研究生导师的相关信息,遴选一定数量的优秀研究生导师、优秀导师团并提供详细的宣传图文素材,研究生院将在学校研招网、微信公众号平台对外发布。
3、各学院遴选优秀研究生招生学生宣传联络员。各学院应积极遴选对我校总体情况尤其是研究生招生政策方面有详细了解、并愿意为报考我校研究生的考生提供咨询服务的优秀在校研究生担任,外校、本校生源至少各遴选1名,并对遴选的学生宣传联络员做好研招宣传的政策、业务培训。
4、丰富咨询服务渠道,提高宣传服务意识,提升宣传服务水平。各学院须公开考研咨询电话、邮箱,组建由研究生秘书、学生宣传联络员为管理员的学院官方研招咨询QQ群,咨询电话、邮箱及QQ群报研究生院备案并统一对外公布。
5、各学院应根据学院实际情况、学科特点制定能够吸引优秀生源的配套奖助政策。各学院应落实招生宣传工作责任,建立健全招生宣传工作责任制,全员参与、层层落实本年度制定的招生宣传工作方案,并在宣传过程中存留活动相关文字、图片记录。研究生院根据各学院宣传工作方案开展进度跟踪,并根据宣传工作方案的落实情况、招生宣传工作成效进行招生宣传过程及结果考核。
四、绩效考核
研究生招生宣传是研究生招生工作的重要组成部分,是不断提高我校研究生生源质量的重要手段。研究生招生宣传组织情况及绩效是研究生招生工作考核的重要内容,将被纳入年底对学院学科建设与研究生教育工作考核指标体系。学校将实施研究生招生绩效考核,将优质生源比例、一志愿报考人数、一志愿上线人数等情况纳入学校的研究生招生指标考核体系,并与下一年度招生指标挂钩。






2241
附件
电子营业执照