分享到
手机号
验证码
文章详情
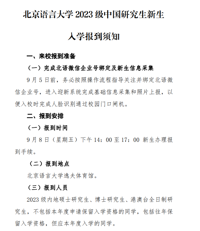
北京语言大学 2023 级中国研究生新生入学报到须知
上海音乐学院报考点(考点代码:3124)2026年硕士研究生招生考试公告
2026年全国硕士研究生招生考试外交学院(招生单位代码:10040;考点代码:1140)网报公告
北京建筑大学报考点(1116)2026年全国硕士研究生招生考试报考点公告
关于核对北京服装学院2026年全国硕士研究生招生考试网报信息的提醒(数据截至10月21日10时26分左右)
2026年全国硕士研究生招生考试北京服装学院(1112)报考点公告
中国人民警察大学关于2022年硕士研究生招生考试“退役大学生士兵”专项计划、享受加分政策、享受少数民族政策考生提交证明材料的通知
关于公布重庆邮电大学2022年硕士研究生分专业招生计划的通知
潍坊医学院2020研究生导师招生资格名单公示
关于公布湖南科技大学2022年硕士研究生复试考生(一志愿)名单的通知
中南财经政法大学法学院2022年硕士研究生入学考试初试成绩分数段公告
咨询
下载app
来电