2022年华东理工大学硕士研究生报考点(3107)网报信息确认将继续采用网上确认的方式,具体通知如下:
一、受理范围
有符合本考点受理范围,且报名时选择华东理工大学报考点(代码3107)并已缴费的考生,均须参加网上确认。
1.报考华东理工大学且在上海就读的应届本科毕业生;
2.报考华东理工大学且户籍或工作地在上海的非应届毕业生。
二、网上确认网址
https://yz.chsi.com.cn/wsqr/stu
三、网上确认流程及时间
1.初次上传材料(2021年10月31日至11月3日16:00,审核时间:10月31日9:00-11月3日16:30,逾期不再补办)。
上传材料后审核不通过的考生,补充材料截止时间为2021年11月4日12:00。
考生须于上述规定时间内登录网上确认平台,按系统提示及要求完成“同意考生诚信考试承诺书、核对网报信息、上传准考证照片(本人图像)、上传身份证照片、上传手持身份证照片及其它相关材料照片”等手续。图片上传过程中请耐心等待,不要频繁刷新。
2.接收审核结果
提交审核后状态为“待审核”,一般提交材料后36个小时内,通过手机短信或学信网微信公众号接收审核结果。确认期间,请考生密切关注通知,并及时登录确认系统查看审核结果。
3.重新提交复审材料或补充材料
审核不通过的考生,须按照系统提示的要求,在截止时间前重新提交复审材料或补充材料。逾期不再补办。
4.审核通过
审核结果显示为“审核通过”,表示已完成网上确认。
重要提醒:考生必须在规定时间内完成上述手续,否则网上报名信息无效。强烈建议考生尽早提交审核材料,以免因审核不通过没有充足时间准备补充材料。
四、网上确认所需材料
1.准考证照片
本人近三月内正面、免冠、无妆、彩色电子证件照。该照片将用于初试准考证、录取登记表、校园一卡通等,请务必按要求上传。照片要求见下图(白色背景):

2.身份证
本人有效居民身份证原件正反面照片,照片要求确保身份证边框完整,字迹清晰可见,亮度均匀。
3.本人手持身份证照片
照片要求见下图:
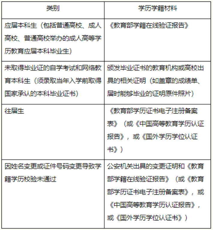
(2)非在沪高校应届生的考生
五、其他事项
1.因特殊原因(身份证遗失、正在办理学历认证报告)导致网上确认期间无法按时提交相关材料的考生,须在对应的材料上传页面提交证明材料(如:身份证挂失回执,办理学历认证的受理回执或网页截图),以及亲笔签署的承诺书(模板见附件7)。
2.考生必须在网上报名时完成报名费支付,未交费考生信息为无效信息,不能参加网上信息确认。
3.网上确认审核结果不实时同步至中国研招网网报信息中,审核结果以网上确认系统中提示为准。
4.考生考场安排以准考证上地点为准。
考生在2021年12月18日至12月27日期间,凭网报用户名和密码登录“研招网”自行下载打印准考证。
5.在本考点以外的其他考点报考我校的考生,请按照对应报考点要求完成确认工作。
咨询电话:021-64252453(工作时间)
咨询邮箱:yzb@ecust.edu.cn






2580
电子营业执照