分享到

微信
朋友圈
QQ
微博
取消

文章详情

当前位置:海文考研参考书目正文

扬州大学2023年硕士研究生考试参考书目

2022-10-11 14:59 2592 来源:海文考研

文学院

社会发展学院

马克思主义学院



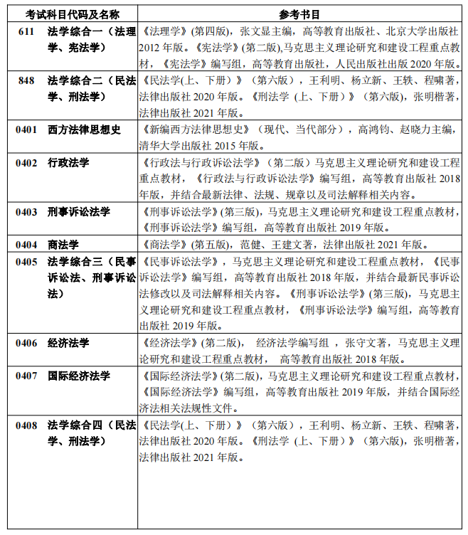
法学院


教育科学学院(师范学院)

新闻与传媒学院



外国语学院



数学科学学院


物理科学与技术学院
 化学化工学院


体育学院

机械工程学院

信息工程学院

建筑科学与工程学院

水利科学与工程学院
水利科学与工程学院 
 
电气与能源动力工程学院


环境科学与工程学院

农学院


植物保护学院
园艺园林学院
动物科学与技术学院

兽医学院(比较医学研究院)
 
生物科学与技术学院

医学院(转化医学研究院)
护理学院·公共卫生学院
商学院
旅游烹饪学院
食品科学与工程学院
音乐学院
美术与设计学院

 


上一篇:江西农业大学2023年硕士研究生考试参考书目 下一篇:2023硕士研究生入学考试参考书目
关键词:

相关推荐

热点推荐

免费获取考研大礼包

称呼
手机号
验证码
获取验证码
邮箱
学历
微信
提交