根据《长江大学推荐优秀应届本科毕业生免试攻读硕士学位研究生管理办法(试行)》(长大校发 〔2020〕106号)、《教育部办公厅关于进一步做好高校学生参军入伍工作的通知》(教学厅〔2015〕3号)和《长江大学创新人才培育计划实施办法》(长大校发〔2019〕129号)等文件精神,结合学院实际,现就2021届优秀本科毕业生免试攻读研究生推荐(以下简称“推免”)工作有关事项通知如下:
一、指导思想
以习近平新时代中国特色社会主义思想为指导,紧紧围绕落实立德树人根本任务, 进一步树立科学评价导向,引导学生德智体美劳全面发展;牢固树立质量意识,积极服务国家发展需求;严格规范执行政策,切实提高推免工作质量;深入落实信息公开要求,切实维护推免工作公平公正。
二、组织领导
学院成立推免生遴选工作领导小组,全面负责推免工作的监督、指导、协调和结果审核。组成人员如下:
组 长:徐 辉
副组长:陈 承
成 员:裴 潇、王中梅、何蒲明、李红Y 、刘玉成、孟魁、王华强、康玉梅、韦 鸿
秘 书:肖君丽
领导小组办公室设在学院教学办,具体负责推荐组织工作。
三、推荐对象
普通全日制本科2021届毕业生(不含定向、专升本以及第二学士学位)
四、推荐类型及条件
(一)推荐类型
普通优秀推免生、特殊学术专长推免生、应征入伍立功退役复学计划推免生等。经教育部或者学校批准于当年实施的其他计划,按照教育部或者学校要求的相关条件执行。
(二)推免条件
学校推免生工作坚持以德为先,德智体美全面衡量,择优选拔。所有推免生应满足以下基本条件:
1.政治立场坚定,品德优良,遵纪守法,在校期间未受到任何处分;
2.诚实守信,学风端正,在校期间无任何考试作弊和剽窃他人学术成果等不良记录;
3.勤奋学习,刻苦钻研,成绩优秀,学术研究兴趣浓厚,有较强的创新意识、创新能力和专业能力潜质;
4.身心健康,身体健康状况符合招收研究生规定的体检标准。
普通优秀推免生除满足以上4项基本推荐条件外,还需具备以下条件方可申请:
(1)第一至五学期必修课平均学分绩点排名在本专业学生的前40%,学位课无补考记录;
(2)非英语专业的学生全国大学英语四级或者六级考试成绩不低于425分(710分制),体育、艺术类学生全国大学英语四级考试成绩不低于390分(710分制);英语、日语专业的学生,专业四级考试不低于70分(100分制)。
具有特殊学术专长的学生可不受学分绩点排名和外语等级成绩限制,除满足以上4项基本推荐条件外,还需具备以下条件方可申请:
(1)学生本科阶段在核心及以上期刊上以独立作者或者第一作者发表的与学业相关的科研论文或者作为主力成员参加与学业相关的国内权威科研竞赛(全国赛)并获得三等奖以上奖励(国际赛事参照执行,但不得低于国内赛事相关要求)。具体按《长江大学推免生奖励分认定标准和计算办法》执行(见附件第一条“重要成果”);
(2)学位课无补考记录;
(3)本校三名以上本专业教授联名推荐。
应征入伍立功退役复学计划推免生。本科生在校期间应征入伍,在部队荣立二等功(含二等功)以上奖励的,其退役后回校就读,符合研究生报名条件的可直接推荐。
五、名额分配
(一)分配原则及说明
具体按《长江大学推荐优秀应届本科毕业生免试攻读硕士学位研究生管理办法(试行)》(长大校发〔2020〕106号)(附件1)第五章执行。各专业名额分配如下:

(二)“应征入伍立功退役复学计划”研究生推免名额计划单列,全校共5个名额。
(三)推免计划不区分学术学位和专业学位类型。
六、考核标准
(一)具体按《长江大学推荐优秀应届本科毕业生免试攻读硕士学位研究生管理办法(试行)》(长大校发〔2020〕106号)第七章执行(附件1)。
(二)“创新人才培养计划”中期考核工作
根据学校“一流本科教育”综合改革要求,将“创新人才培育计划”纳入本科生推免工作,“创新人才培养计划”中期考核工作与本科生推免工作同时进行,具体按照《长江大学创新人才培育计划实施办法》(长大校发[2019]129号)执行。
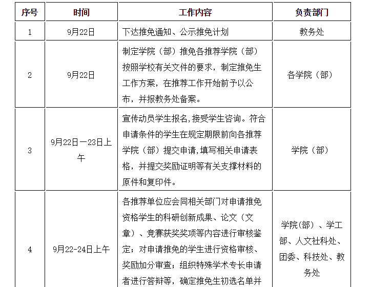
七、工作日程安排


八、工作要求
(一)坚持客观公平公正原则。严格执行教育部有关免试攻读硕士学位研究生的文件精神,按学校规定的管理办法和程序实施,进一步完善全面考查、综合评价、择优选拔、公平公正的工作机制,切实提高推免选拔质量,坚决杜绝各种不正之风。
(二)落实立德树人根本任务。坚持德智体美全面衡量,以德为先,把学生思想品德考核作为推免生遴选的重要内容和录取的重要依据,思想品德考核不合格者不予推荐录取。
(三)突出考查学生一贯学业表现。推荐高校要注重并加强对学生本科阶段学习情况的过程性评价,将本科阶段学业综合成绩作为推免工作最基础的遴选指标,不得专门组织遴选推免生的考试(包括笔试、面试)。
(四)加强引导学生全面发展。各学院(部)可将学生的思想品德考核、在校期间参军入伍服兵役情况、参加志愿服务情况、到国际组织实习情况纳入学院综合测评体系。同时应及时向学生宣传推免政策,公布推荐免试生的遴选方案,积极有效地指导和帮助推免生合理选报志愿。
(五)严格执行信息公开制度。各学院(部)负责对本学院(部)的推免工作实施细则和推免结果进行公示;教务处负责对学校推荐办法、推免生名额、推免生名单(含姓名、学院(部)、综合成绩等)进行公示;研究生院负责对接收复试录取办法、拟录取推免生名单进行公示。
(六)建立健全推荐回避制度。各推荐单位推免相关工作人员有直系亲属或利益相关人员(如收费辅导教学等)报名参加本单位推免招生的应主动申请回避,有非直系亲属等报名参加推免招生的要主动报备。相关学生申请推免资格时也应主动向学校报备声明。对未按规定报备声明回避关系的推免相关工作人员,学校应依规依纪严肃处理;对未按规定报备声明回避关系且影响推免过程和结果公平公正的学生,学校应当取消其推免资格。
(七)严查各类违规违纪行为。对在推免过程中弄虚作假,有论文(文章)抄袭、虚报获奖或科研成果等学术不端行为的学生,一经查实,即由学校取消推免生资格,并报上级部门按规定记入《国家教育考试考生诚信档案》,视情节暂停参加全国硕士研究生招生考试1至3年,并按学生管理规定严肃处理。对在推免工作中管理松懈、把关不严,未能尽到审核责任的推荐学院(部),核减下一年度推免生名额;情节严重的,取消相关招生学院推免工作资格,并追究相关人员责任。
九、报名方式
符合条件有意向申报的同学,请于9月23日上午11点前将填写完整的申请表(附件2)纸件及相关支撑材料原件、复印件交至经管学院教学办公室(文科大楼517)。
学院联系人:肖老师
学院咨询电话:0716-8060895
十、举报、投诉渠道
为加强对推免生工作的监督,学校纪委监察处对推免生的推荐过程全程参与。如发现违纪违规行为,请向纪委监察处举报。
举报电话:0716-8060598,0716-8060580
举报邮箱:jwxfk@yangtzeu.edu.cn
通讯地址:长江大学东校区6教404室,长江大学东校区行政楼113室。






2181
电子营业执照