根据上级有关文件精神,为做好我院接收推荐免试攻读2026年研究生(含博士)招生工作,保证录取工作公开、公正、公平,特制定本工作方案。
一、组织管理
我院成立研究生招生工作小组,负责招生过程中的工作部署和组织管理;成立研究生招生督查小组,负责招生过程的纪律督查。
研究生招生工作小组
组 长:孙青峰、董卓宁
副组长:张 巍
成 员:陈龙飞、洪冠新、康 锐、林贵平、林晓阳、王丽珍、吴文峻、郑瑞晓
研究生招生督查小组
成 员:应伟东、邵英华、王瑛迪
二、申请条件
研究院拟接收的推荐免试研究生(含博士),研究生阶段学习方式均为“全日制”。申请者须满足以下条件:
1.热爱祖国,拥护中国共产党的领导,具有高尚的爱国主义情操和集体主义精神,社会主义信念坚定,社会责任感强。
2.具有推荐免试资格的高校优秀应届本科毕业生(若考生本科所在学校尚未完成推免资格评定工作,但预计可获得本科所在高校推荐免试资格者,也可申请。)
3.研究兴趣浓厚,有较强的专业基础、创新意识和创新能力。
4.诚实守信,品行端正,无任何考试作弊、学术不端以及其它违法违纪等处分记录。
5.身体健康状况符合《北京航空航天大学招收学历研究生体检工作标准》要求(http://yzb.buaa.edu.cn/info/1035/1192.htm)。
6.满足北航公布的接收推荐免试攻读2026年研究生(含博士)相关要求。
三、拟接收推免研究生的招生专业和人数

注:
1.考生申请时只允许报考一个学位层次(硕士或博士)内一个专业的一个研究方向。
2.拟招生人数可能根据报名复试情况等予以调整,以最终实际拟录取人数为准。
3.拟申请攻读博士研究生建议参考附件杭州国际创新研究院拟接收直接攻读博士研究生导师名单,报考博士学位层次的考生须提前与意向导师沟通确认,导师同意报考后再提交申请。
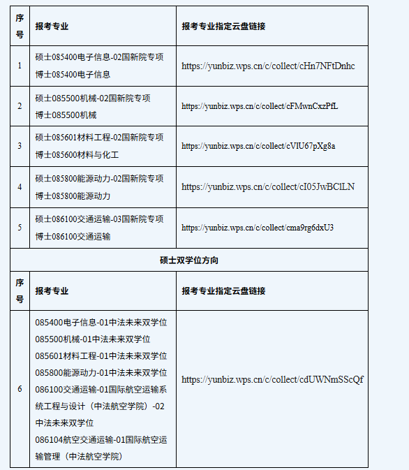
4.085400电子信息、085500机械、085601材料工程、085800能源动力、086100交通运输、086104航空交通运输,以上6个硕士专业的双学位方向均采用中法联合培养模式,学生在符合中外双方毕业与学位授予条件后,授予双硕士学位:北京航空航天大学硕士学位和法国院校硕士学位。北航-中法未来双学位项目的学费为40000元/人·年,北航-法国国立民航大学双学位项目的学费为30000元/人·年。双学位项目学生第一年在国内培养,第二年起在法国培养一年半,最后半年在国内培养。出国学习期间,住宿、生活等相关费用自行承担。关于两个双学位项目的说明,详见我院官网(https://h3i.buaa.edu.cn/info/1354/3854.htm、http://h3i.buaa.edu.cn/info/1354/3855.htm)。
四、申请流程
(一)考生申请所需提供材料
考生须按照要求准备申请材料,具体要求如下:
1.《杭州国际创新研究院接收推荐免试攻读2026年研究生(含博士)申请表》一份(见附件1)。
2.考生本人有效居民身份证扫描件(正反面须扫描在同一页上,要求照片和信息清晰)。
3.考生本人签字的《身体健康情况说明》(见附件2)。
4.考生本人亲笔签名的《诚信复试承诺书》(见附件3),须考生本人亲笔签名,原件。
5.由考生本科所在高校的院、系、所、中心等思政相关部门出具的考生现实表现《具有推荐免试资格的优秀应届本科毕业生申请2026年全日制研究生现实表现样式表》(见附件4),并需负责人签字及加盖公章,原件。
6.加盖所在学校教务处公章的本人历年在校本科成绩单,至少包括本科前5个学期,(若无法提供盖章版本,请提交相关说明并手写承诺书保证后续补交材料),申请双学位项目的考生需提供中英文版本的本科成绩单,若无英文版,可提供自行翻译版。
7.如有,提供本人在校学习成绩排名证明(申请双学位项目的考生需提供中英文版本,若无英文版,可提供自行翻译版)。
8.如有,提供英语四级、六级或雅思(IELTS)、托业(TOEIC)、托福(TOEFL)等其他英语水平证明扫描件。
9.简历一份(申请双学位项目的考生需提供中英文版本,其他考生提供中文版本)。
10.如有,可提供本人学术水平的证明材料一份(包括但不限于有代表性的学术论文、出版物或科技成果的复印件,在学期间学科竞赛、科技活动或其它获奖的证明复印件)。
11.考生知情同意书一式两份(双学位见附件5-6,其他考生签署附件7)。
12.如有,提交加盖所在学院(或者学校)公章的推免资格证明原件一份。
13.申请双学位项目的考生还需提供:
(1)申请攻读双学位项目相关专业硕士研究生的理由(字数不限,需提供中英文版本);
(2)两封推荐信(英文版),推荐人可以是教师、系主任、学院院长或其他能对考生的技能水平、专业知识和综合素质提供相关意见的人员。
14.若拟申请攻读博士研究生,须提交至少两名所报考学科专业领域内的教授(或相当专业技术职称的专家)的书面推荐意见(模板见附件8)。
若某项材料暂无法提供,请提交相关情况说明并手写承诺书保证后续可及时补交(模板见附件9)。
(二)材料提交
考生须按照要求在规定时间内分别提交电子版材料和纸质版材料,所有资料提交后概不退还。
1.电子版材料提交
(1)扫描二维码或登录网址(https://jsj.ink/f/FtPxP3),填写“北航杭州国际创新研究院2026年推免数据提交系统”内相关信息。考生必须扫描二维码或登录网址,上报报名信息,否则报名无效。

(2)请将考生申请所需提供材料(1)~(14)按顺序合成一个PDF文件,硕士推免考生文件命名方式为:“2026硕士-报考专业代码-报考专业名称-0x研究方向名称-姓名”,博士推免考生文件命名方式为:“2026博士-报考专业代码-报考专业名称-报考导师姓名-姓名”。请务必提供清晰、完整的材料。
PDF提交请按照表格要求,根据报名专业及方向提交至相应链接。PDF大小建议压缩至15M以下。请勿重复填写信息提交,若考生多次提交申请材料,则以最后一次提交的材料为准。未按要求提交申请或未在指定时间内提交申请的,我院概不受理。
截止时间为:2025年9月16日上午9点前。
2.纸质版材料提交
请将全部申请材料纸质版按顺序排列好装入档案袋中(统一用A4纸,不装订,可用长尾夹),档案袋封面注明“2026硕士/博士-报考专业代码及名称-0x研究方向-姓名”。考生须在现场报到时携带纸质材料(原件)并提交给我院。
注意:签字盖章材料须原件,应与电子版保持一致,所有资料须真实无误,发现材料虚假者,拟录取资格无效。
五、资格审查
我院研究生招生工作小组对申请人各项材料进行审查,确定复试名单。复试名单预计于9月18日左右在我院网站(http://h3i.buaa.edu.cn/)进行公布。同时请申请人务必保持手机畅通、及时查看邮件,以便接收我院相关通知。如因未及时查看信息而造成的一切后果,由考生自行承担。
六、复试安排
收到复试通知的考生,需按照通知要求到杭州国际创新研究院报到,携带本人有效身份证和资格审查纸质版材料(原件),并参加考生基本情况问卷填答,请自备黑色签字笔、2B铅笔、橡皮。
复试时间:初步安排在9月20日下午,具体时间另行通知。
复试地点:北京航空航天大学杭州国际校园(浙江省杭州市余杭区瓶窑镇双红桥街166号)。
七、复试方式及要求
(一)时间地点安排
复试综合面试时间暂定在9月21日,请考生们注意在报考阶段保持本人手机和邮箱畅通,以便接收我院相关通知。复试地点为:北京航空航天大学杭州国际校园(浙江省杭州市余杭区瓶窑镇双红桥街166号)。
(二)复试安排
复试采用现场考核的形式进行综合面试,请各位考生于复试当天携带6份纸质版申请材料(复印件),并于面试时提交给评委。
我院将成立面试工作小组开展面试工作。复试总成绩满分100分,每名考生的综合面试总计时间不少于20分钟(不含宣读诚信复试承诺书等时间,考生明确表示已作答完毕的可提前结束考核)。包括思想政治素质和品德(不计分,不合格者不予拟录取)、英语能力(10分)、基础知识能力(20分)、综合素质(20分)、专业能力(30分)、科研及创新能力(20分)等内容。
1.思想政治素质和品德:考察考生政治立场、理想信念、道德品质,以及遵纪守法、诚实守信等方面的表现,为开放性结构化测试。思想政治素质和品德考核不计入总分,但作为面试重要参考依据。不合格者不予拟录取。
2.英语能力:考察考生口语表达能力。
3.基础知识能力:考察考生对基础知识、基本理论的了解和掌握情况。
4.综合素质:考察考生语言表达能力,逻辑思维能力,参与的各类实习实践等活动以及获得的各种奖励;了解考生的行为举止,性格特点,爱好特长等。
5.专业能力:考察考生对专业综合知识的掌握情况和运用能力,对本专业热点前沿的关注和了解情况。
6.科研及创新能力:考察考生在本科阶段的科研经历,重点考察综合运用所学知识解决本领域具体应用问题(或设计问题,或工程问题)的能力。
注:
1)所有考生须在综合面试现场进行英语自我介绍,请提前准备,时长3-5分钟。
2)报考双学位专项的考生面试全程采用英语问答(思想政治素质和品德除外)。
(三)复试费
根据《北京市发展和改革委员会北京市财政局关于部分高等教育招生考试收费标准的函》(京发改[2012]1358号),参加复试考生须缴纳复试费100元/人,缴费方式另行通知。
八、拟录取流程
同一学位层次下,按报考专业及研究方向,结合各研究方向的拟接收推免人数,依据复试总成绩从高到低依次拟录取。复试成绩相同者按照综合素质、科研及创新能力、专业能力、英语能力、基础知识能力成绩依序从高到低顺序拟录取。复试总成绩低于60分或思想政治素质和品德考核不合格者不予拟录取。考核结果在复试后约1~3个工作日内在我院网站公示,公示期7日。具体拟录取流程如下:
1.申请人须在我院通知的规定时间内登录教育部“全国推荐免试攻读研究生(免初试、转段)信息公开管理服务系统”(网址:http://yz.chsi.com.cn/tm,以下简称“推免服务系统”),完成注册、填写个人基本信息、上传照片、网上支付、填写志愿、确认待录取等步骤,网报志愿须与我院公布拟录取志愿一致。
2.我院将通过“推免服务系统”向拟录取的申请人发放待录取通知。接到“推免服务系统”待录取通知的申请人,应在我院要求的时间内登录“推免服务系统”进行确认,否则我院可撤销待录取。未在规定时间内完成确认的校内外推免生,原则上我院将不再保留其待录取资格,我院可相应依次递补拟录取。
3.申请者一旦接受待录取通知,则不可再接受其它志愿的待录取通知,也不得再报名参加全国硕士研究生统一招生考试;否则推免生拟录取资格无效,列为统考生。
九、其他说明
1.有下列情况之一者,我院将不予拟录取或拟录取资格无效:
(1)思想政治素质和品德考核不合格。
(2)2026年入学报到前未取得本科毕业证书。
(3)提供虚假信息,存在违规违纪。
(4)未通过“推免服务系统”确认推免待录取通知。
2.我院将视情况决定是否再次启动推免接收工作,请关注后续通知。
3.考生须及时浏览“推免服务系统”、北航研究生招生信息网和我院官网(http://scse.buaa.edu.cn/zsjy/yjszs/yjszsgg.htm)公布的有关通知,务必保证材料中填写的手机号码及邮箱正确,并保持手机和邮箱畅通,以免延误相关事宜。
4.杭州国际创新研究院研究生招生督查小组受理考生的申诉和投诉,考生可将申诉或投诉发送至h3i_jw@buaa.edu.cn,联系电话:0571-28881014,对申诉和投诉问题,经调查属实的,由研究生招生工作小组复议。
5.未尽事宜请参照北京航空航天大学研究生院相关规定,考生如有问题请与杭州国际创新研究院教务部联系,邮箱:byjw_zfai@buaa.edu.cn;联系电话:0571-28881052。本方案由北京航空航天大学杭州国际创新研究院负责解释。
北京航空航天大学杭州国际创新研究院
2025年9月11日






2151
电子营业执照