分享到
手机号
验证码
文章详情
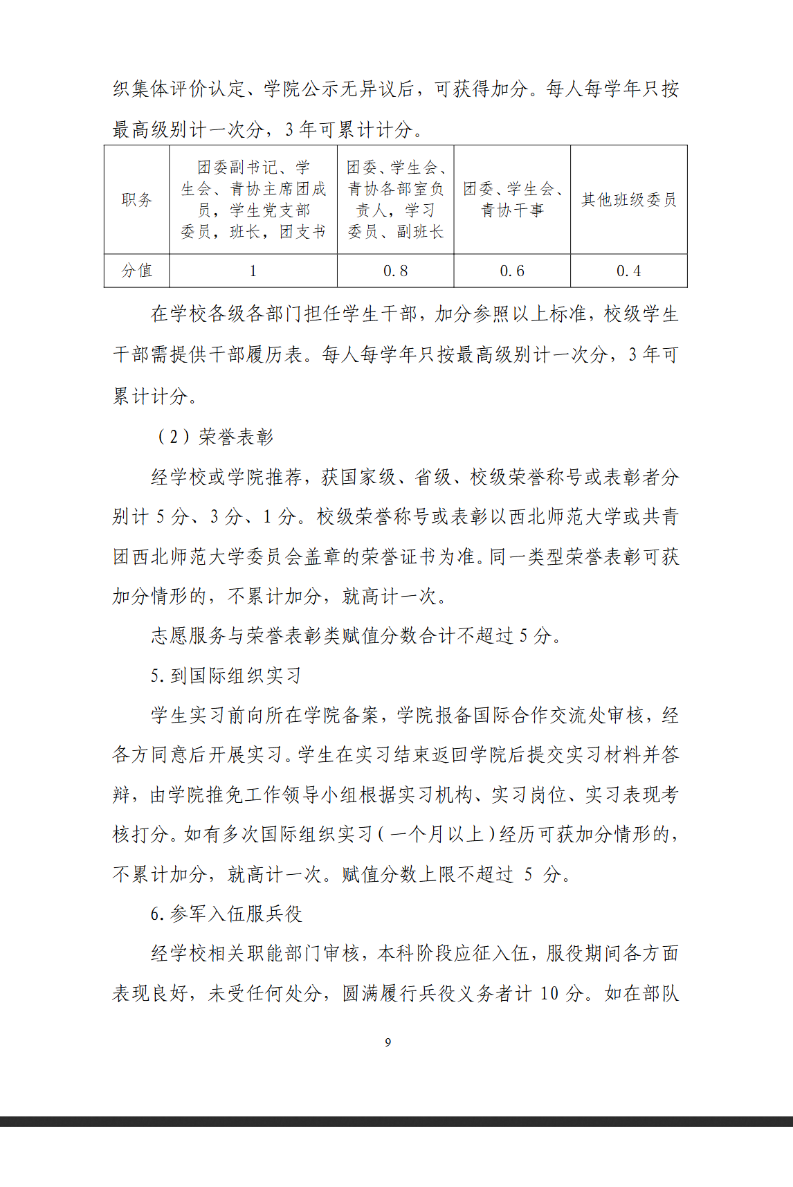
西北师范大学化学化工学院推荐优秀应届本科毕业生免试攻读硕士学位研究生实施细则
原文链接:https://chem.nwnu.edu.cn/2024/0906/c380a239020/page.htm
吉林大学2026年接收推荐免试攻读研究生拟录取名单公示
北京理工大学珠海校区2026年接收优秀应届本科毕业生推荐免试攻读研究生(第二批)报名通知
北京理工大学(珠海)船舶与海洋工程、船舶工程专业2026年接收推荐免试研究生(含本直博生)预报名的通知
北京理工大学(珠海)2026年接收推荐免试研究生(含本直博生)预报名的通知
湖南大学国家卓越工程师学院关于接收2026年工程硕博士 推荐免试研究生预报名的通知(第二轮)
关于开展2023年推荐优秀应届本科毕业生免试攻读硕士学位研究生工作的通知
石家庄铁道大学推荐2022届优秀应届本科毕业生免试攻读研究生资格名单公示
安徽工业大学2022年拟录取推免研究生名单公示
东北农业大学2022年拟录取免试攻读硕士研究生名单公示
电子科技大学电子科学与工程学院2023年接收优秀应届本科毕业生免试攻读研究生拟录取名单公示
咨询
下载app
来电