分享到
手机号
验证码
文章详情
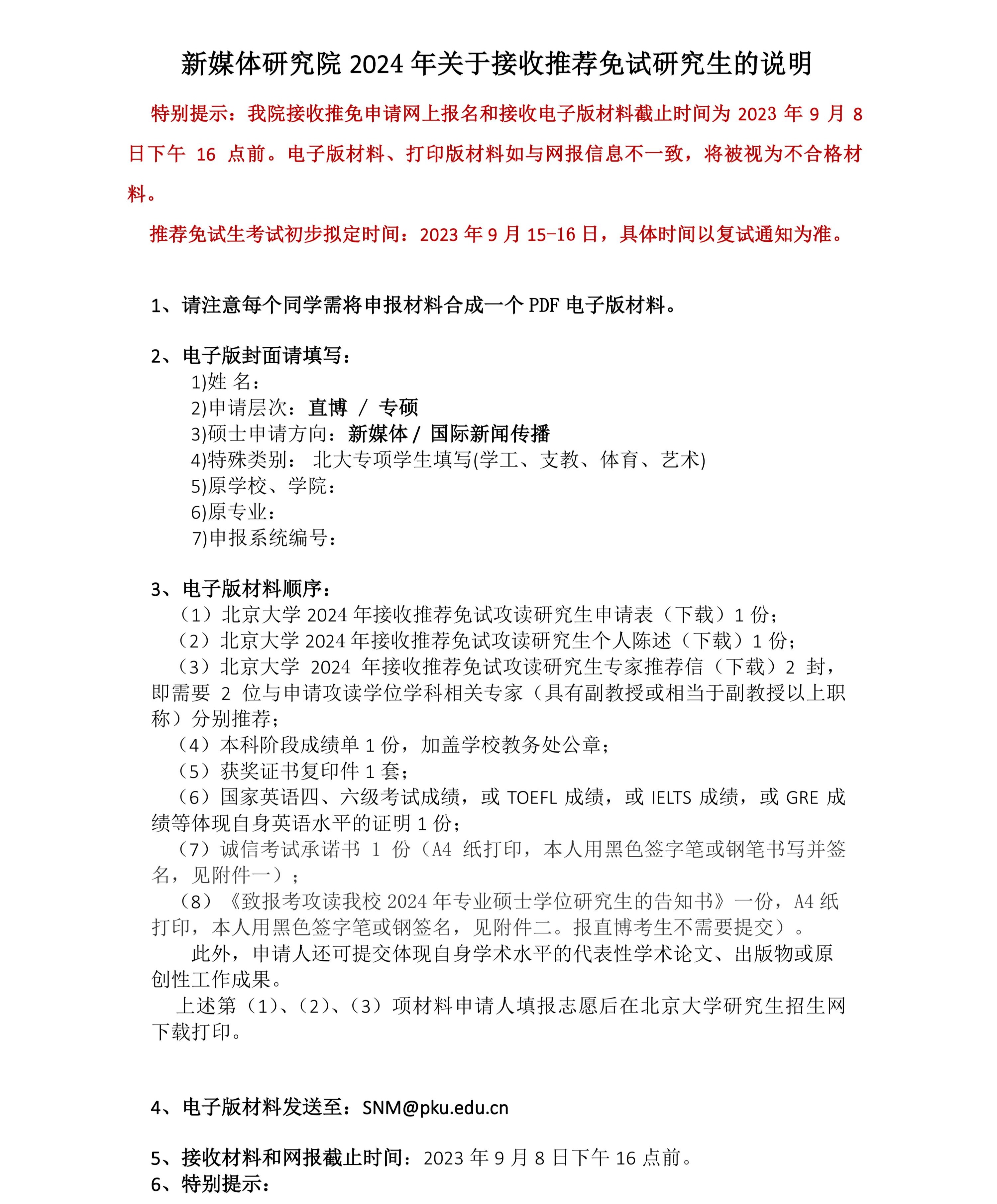
新媒体研究院2024年关于接收推荐免试研究生的说明
原文链接:https://snm.pku.edu.cn/info/1029/2173.htm
吉林大学2026年接收推荐免试攻读研究生拟录取名单公示
北京理工大学珠海校区2026年接收优秀应届本科毕业生推荐免试攻读研究生(第二批)报名通知
北京理工大学(珠海)船舶与海洋工程、船舶工程专业2026年接收推荐免试研究生(含本直博生)预报名的通知
北京理工大学(珠海)2026年接收推荐免试研究生(含本直博生)预报名的通知
湖南大学国家卓越工程师学院关于接收2026年工程硕博士 推荐免试研究生预报名的通知(第二轮)
关于开展2023年推荐优秀应届本科毕业生免试攻读硕士学位研究生工作的通知
石家庄铁道大学推荐2022届优秀应届本科毕业生免试攻读研究生资格名单公示
安徽工业大学2022年拟录取推免研究生名单公示
东北农业大学2022年拟录取免试攻读硕士研究生名单公示
电子科技大学电子科学与工程学院2023年接收优秀应届本科毕业生免试攻读研究生拟录取名单公示
咨询
下载app
来电