分享到
手机号
验证码
文章详情
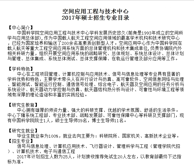
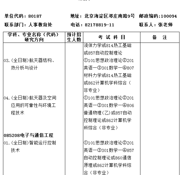
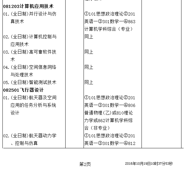
空间应用中心2017年硕士研究生招生专业目录
武汉理工大学2026年经济学院硕士研究生招生目录
武汉理工大学2026年管理学院硕士研究生招生目录
武汉理工大学2026年化学化工与生命科学学院硕士研究生招生目录
武汉理工大学2026年物理与力学学院硕士研究生招生目录
武汉理工大学2026年数学与统计学院硕士研究生招生目录
西安石油大学2023年硕士研究生招生专业目录
广西中医药大学 2022 年硕士研究生招生章程及专业目录
应急管理部国家自然灾害防治研究院2022年度硕士研究生招生简章(专业目录)
中国中医科学院 2022年硕士研究生招生简章
解放军医学院2023年硕士研究生招生简章
咨询
下载app
来电